江苏省冷链学会Logo 江苏省冷链学会
  • 首页
  • 学会简介
  • 领导成员
  • 学会动态
  • 行业动态
  • 学术成果
  • 通知
  • 公告
首页 学会简介 领导成员 学会动态 行业动态 学术成果 通知 公告
  1. 当前路径:
  2. 首页
  3. 通知
  4. 文章详情

最新动态

江苏省冷链学会发布《生鲜果蔬冷链物流品质追溯与预警系统》等7项团体标准 2026年04月17日
2026第四届中国地方特色预制菜专题研讨会暨第二届餐饮科学与技术论坛第二轮通知 2026年03月09日
江苏省冷链学会关于成立换届工作领导小组的公告 2026年02月11日
关于延长2025年度江苏省冷链学会科学技术进步奖申报时间的通知 2026年02月10日
江苏省冷链学会发布《叶类蔬菜加工减菌预处理技术规程》等6项团体标准 2026年02月09日

媒体平台

公众号
官方公众号
小程序
小程序

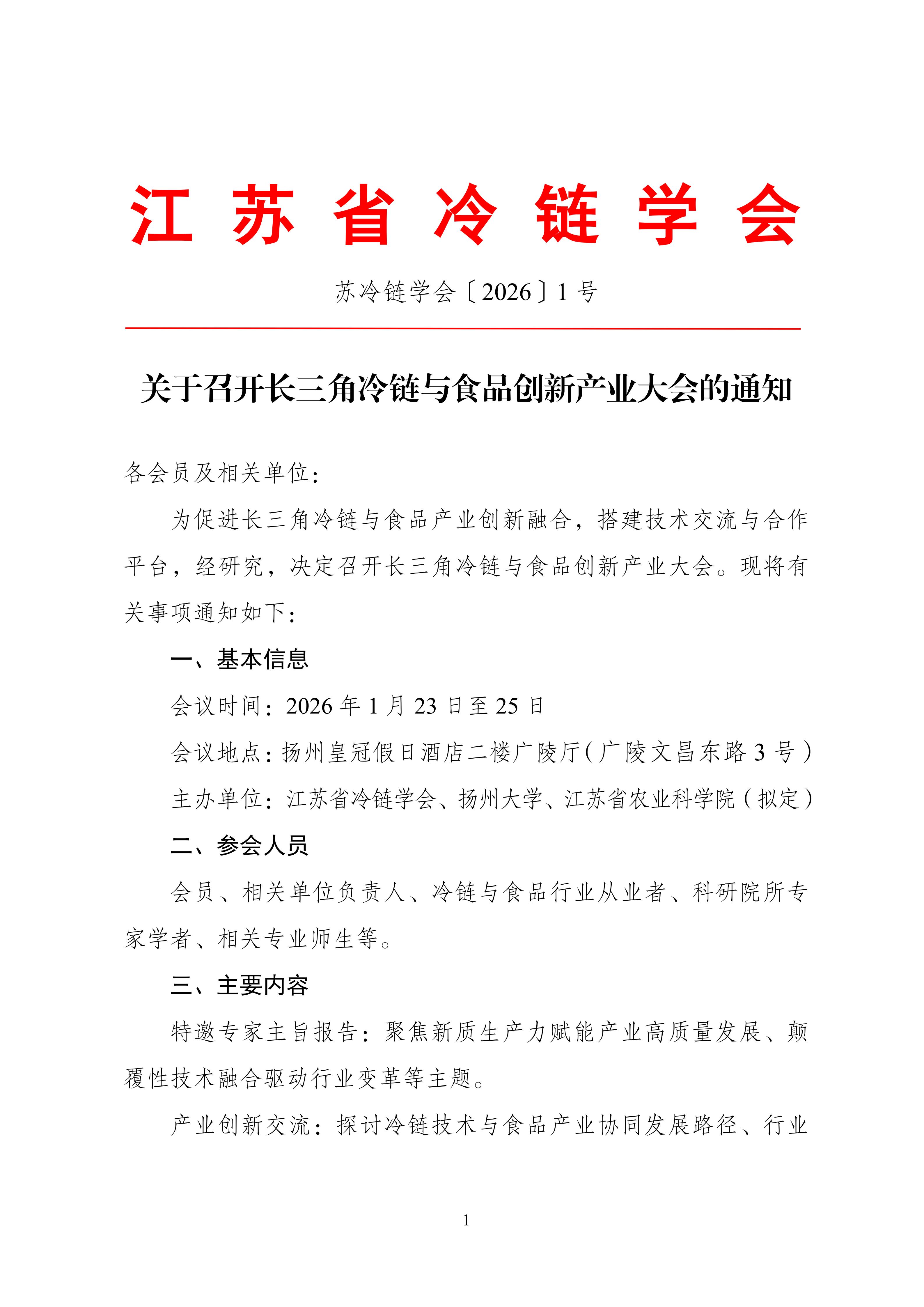
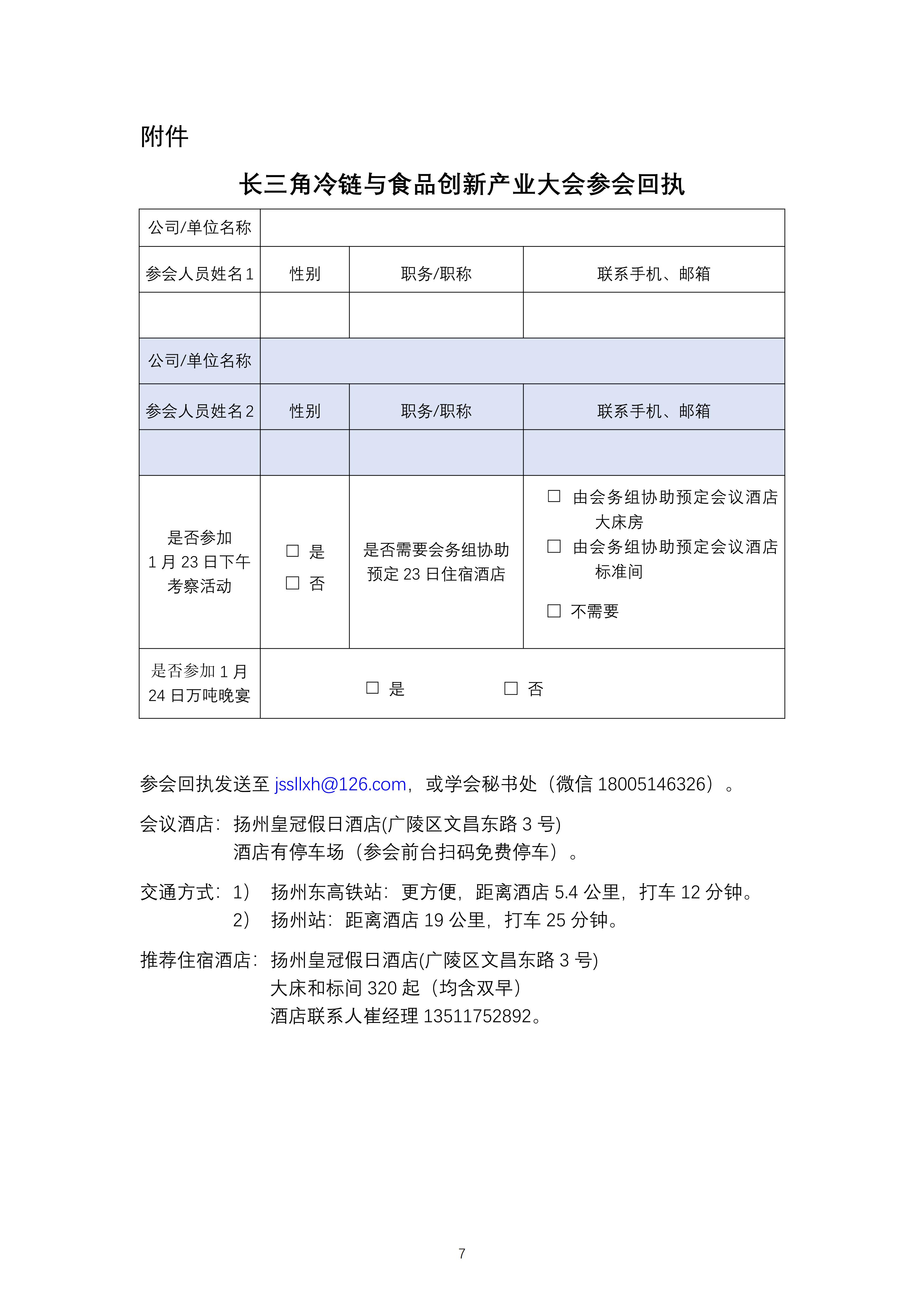
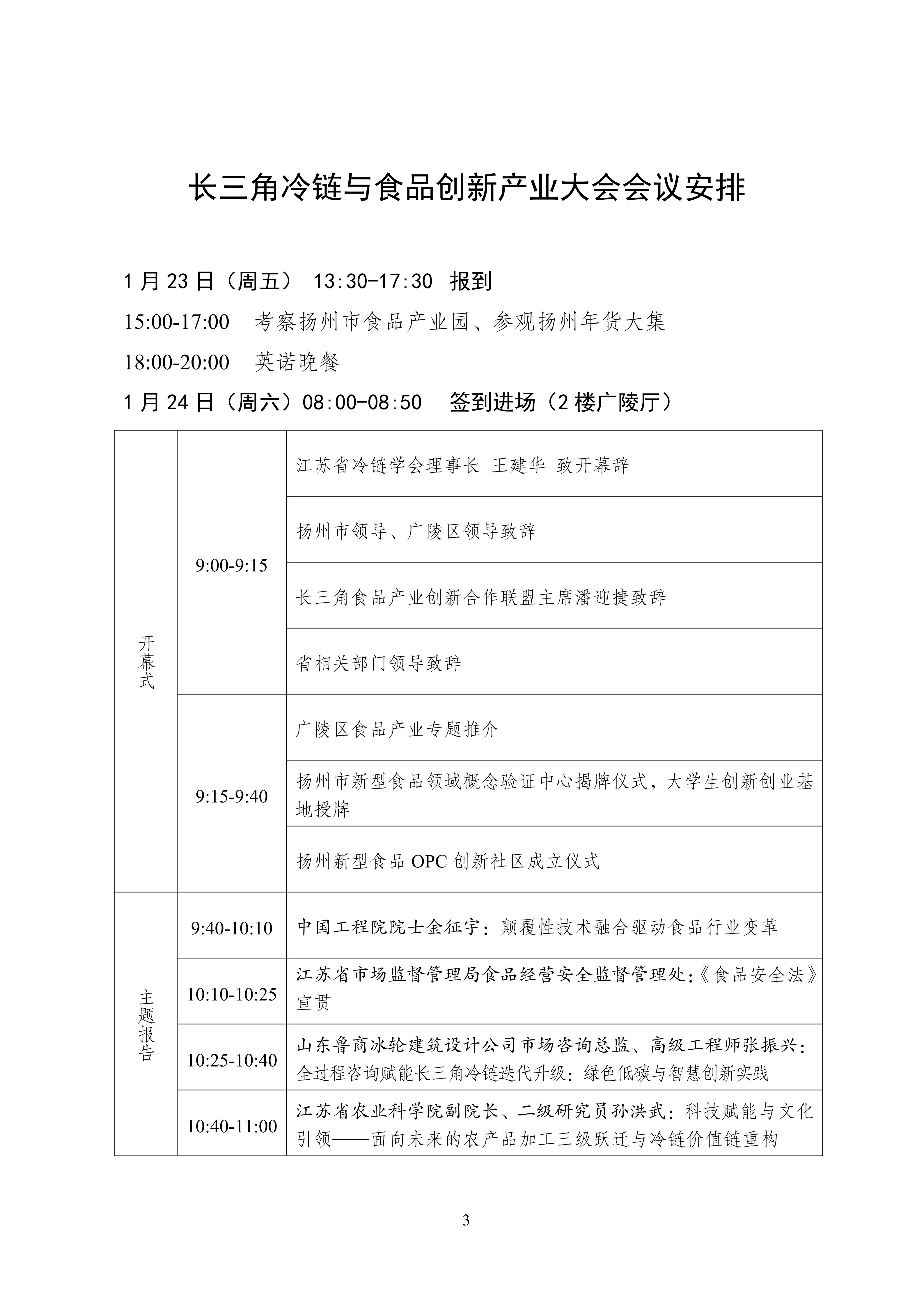
关于召开长三角冷链与食品创新产业大会的通知

办公室
2026年01月18日
通知

 

发表评论

江苏省冷链学会

联系人:张帅帅 Email:jssllxh@126.com 电话:18005146326
地址:南京市玄武区孝陵卫街道钟灵街50号江苏省农科院创新港院内

  • 技术支持:无锡清扬互动科技有限公司
  • 备案号:苏ICP备00000000号-1